
既然用了Chrome浏览器,那就当然离不开它的扩展程序啦。
下面介绍一下屋主我会使用到的chrome扩展程序。
[divider type=”white”]
Adblock Plus
著名的去广告扩展,和Adblock属于分支关系,个人感觉Plus更好用。
印象笔记·剪藏
可以轻松保存喜欢的网页到EverNote并分享。
以前我看到有用的教程都只会收藏书签,但我怕以后那些网站打不开了怎么办。所以,我会把重要的网页保存为PDF格式(Chrome自带此功能),现在我很轻松就能把它保存在EverNote,而且可以只保存正文内容,超级实用。
还有网页截图、标注等功能。
甚至可以在搜索引擎搜索到自己EverNote的笔记。
如果用了EverNote,那也一定要用这个扩展,而且有Firefox IE等浏览器支持。
用了这货第一次感到EverNote的60MB/月的免费流量不够用了,大阴谋!
Tampermonkey
强大的扩展程序,可以把整个互联网改造成自己喜欢的样子。
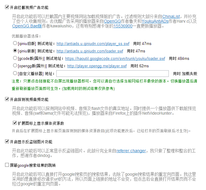
Adkill and Media Download
配合Adb使用基本可以干掉大多数视频网站的广告。
还有下载音频显示反盗链图片等功能。
Speed Dial 2
一个很简洁标签页扩展,启动速度快。
LastPass
记录密码的扩展,还可以自动填写密码,生成安全密码等,非常强大。
密码储存在云端,密码采用AES-256加密,使用SLL加密链接传输,安全性没问题。
我的大量帐号密码都储存在LastPass,支持密码导出。
Proxy SwitchySharp
自定义自己的翻墙规则,让不必翻墙的网页通过本地网络直接打开。
配合Goagent翻墙使用的,对于我来说属于离开了就生活不能自理的那种。
惠惠购物助手
网络购物狂必备,比价、价格历史、降价提醒,甚至海淘也有用,可自动转换美元为RMB,甚至附带多家转运公司的运费。
围脖是个好图床
非常好用的图床,而且是保存是新浪的服务器上的,比较安全。
颜文字
在任何网页的输入框里输入上面的关键词(例如哈哈、嘿嘿、啊)都会自动调出颜表情选择器。
IE Tab Multi (Enhance)
众所周知,大多数银行的网银都只支持IE浏览器。
所以每次用网银的时候都要切换IE。
使用IE Tab只要直接点一下就可以把当前网页切换到IE内核模式,非常方便。
而且能保留Cookies,也就是说,在支付宝支付页面切换IE内核后不需再继续登录直接点网银支付就可以了。
在IE TAB模式也收藏的书签是默认用IE TAB打开的,很强大。
页面自动刷新
挂论坛什么的。
此扩展已经被下架了,所以我打包上传到度娘盘了。
打开 chrome://settings/ ,把扩展拖拽进去就可以了。










